
所谓充电桩,其功能类似于加油站里面的加油机,可以固定在地面或墙壁,安装于公共建筑(公共楼宇、商场、公共停车场等)和居民小区停车场或充电站内,可以根据不同的电压等级为各种型号的电动汽车、自行车、摩托车充电。
伴随国家大力推进新能源汽车,在新能源汽车保有量不断增长的当下,2019年我国充电桩保有量为121.9万台。
据数据统计,2015-2019年期间我国充电桩保有量总体呈逐年增长态势。2019年我国充电桩保有量为121.9万台,同比增长56.9%。

2015-2019年中国充电桩保量情况
2015-2019年我国公私充电桩保有量总体呈逐年增长态势,近两年私人充电桩增速高于公共充电桩。2019年我国公共充电桩为51.6万根,同比增长72%;私人充电桩为70.3万根,同比增长47%。

2015-2019年中国公私充电桩保有量
近年来,由于新能源车引发的⽕灾事故频频发⽣,且80%以上的⽕灾都发⽣在充电过程中。频繁的事故、惨重的⼈员伤亡损失已经暴露出停放充电、安全管理等存在的诸多问题,因此充电安全问题已经被列入政府重点项目日程。
政策规范乱象
2019年,国家市场监督管理总局、国家标准化管理委员会批准发布了新一批186项国家标准近日发布,本批发布的国家标准紧紧围绕社会民生关注的热点问题,涉及不动产登记、车辆安全、装备制造业、公共设施和环境保护等多个领域。
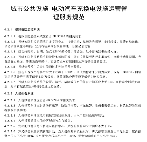
其中,公共设施领域发布了GB/T 37293-2019《城市公共设施电动汽车充换电设施运营管理服务规范》、GB/T 37295-2019《城市公共设施 电动汽车充换电设施安全技术防范系统要求》等2项国家标准,将于2019年10月1日正式实施。该系列标准解决了电动汽车充换电服务中存在的油车占位、二维码不清晰、安全提示不足等实际问题,明确了不同类型充换电设施在建设、运营过程中的安全技术防范系统设置及防护要求,为大众提供更加优质的充换电服务,切实保障人民生命财产安全。

其中,与安防行业密切相关的 GB/T 37295-2019《城市公共设施 电动汽车充换电设施安全技术防范系统要求》规定了电动汽车充换电池设施安全技术防范系统的总体要求,安全技术防范要求、管理与维护等相关内容,适用于新建、改建、扩建的电动汽车充换电设施安全技术防范系统。
安防力保安全
该标准中明确了充换电设施安全技术防范系统包括视频安防监控系统、入侵报警系统和出入口控制系统,宜以视频安防监控系统为核心,可配置电子巡查系统、防爆安全检查系统等。安全技术防范系统应实现对视频安防监控系统、入侵报警系统和出入口控制系统的统一管理。另外该标准中明确了安全技术防范系统中视频安防监控系统、入侵报警系统、出入口控制系统的功能、系统设置、防护要求等内容。
在当下常见的安防解决方案中,多在充电站的供电区、充电区、电池更换区、营业窗口等位置设置监控摄像机。安防监控系统与报警系统实现联动,发生报警时自动触发录像并弹出报警区域摄像机的图像。对监控视频的来源、记录的时间、日期和其他的系统信息进行全部或有选择的记录保存。视频质量及信息保存时间满足管理要求。同时在充电站供电区、监控室、电池维护区、电池存储区等位置设置入侵探测器。实现部分或全部探测回路设备的布防与撤防。
具体来说,在充电桩或充电站周围布控1到4个监控探头,以实时监测关键设备、充电场地、休息室、值班室、营业窗口等位置。发现异常进行图像识别处理,判断有闯入报警时上传报警并启动声光报警以威慑闯入者。当现场工作人员确认发生异常无安全危害,不影响充电站正常工作时,安防撤警。在有无报警情况中视频监测文件都可以保存,同时可对所有视频文件进行管理。
而针对火灾这一被频频曝出由充电桩、新能源车引发的灾害,采取物联网技术进行检测,在配电室、监控室、更换电池操作间、休息室等的温湿度进行监测。并将温湿度数据进行存储,为火灾报警、热故障的参考。温湿度传感器定时采样,为日常运维提供参数。
同时加强智慧消防的建设,对火灾报警设备按所装设地点进行编号并同步后台,构建出一个高度感知的消防基础环境。在灾害发生时,可通过智能监控设备对事故区进行监测,并将数据实施传达给管理者和有关部门。消防物联网可以通过物联网信息传感与通讯等技术,将传统消防系统中的设备设施与消防监督管理、公安机关消防机构灭火救援涉及的各个要素所需的消防信息连接起来,进而快速分析并及时反馈,来提高消防效率。
新蓝海市场展现
根据中商产业研究院发布的《2016-2020年中国电动汽车充电站及充电桩市场研究报告》显示,截止2017年,我国共有6327个充电站,共有18028个快充、33856个慢充。依照充电站安防解决方案造价中位数三万元计算,在对每个监控设备进行加权后,仅充电站一项预计市场便超过亿元。
同时在计入2020年我国截止6月份的132.2万全国各类充电桩保有量,如果每台充电桩都安装一台智能监控设备,在每台监控设备仅计算一年云端服务费后,你将发现一片亿万级的蓝海市场正在向你招手。

责任编辑:潘一大
小手一抖把码扫,物联消息全知晓
2026-03-31
2026-03-31
2026-03-31
2026-04-01
2026-04-02
2026-04-02